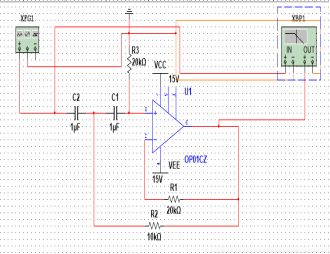
Penurunan rumus :
Lalu masukan nilai VA  ke persamaan arus
     I1 + I2 = I3
Dimana
Sehingga
Lalu substitusi
Pada saat W = Wo maka ACL = 0,707<90 
Sehingga, bagian real dari ACL bernilai 0.
Jadi,
Untuk penyederhanaan, misalkan C1=C2=C dan R1 = (1/2) R2
Maka








Tidak ada komentar:
Posting Komentar